Icono
Directorio Telefónico
Icono
INSTITUCIONAL
INTRODUCCIÓN
El Instituto Geológico Minero y Metalúrgico - INGEMMET, es un Organismo Público Técnico Descentralizado del Sector Energía y Minas del Perú, con personería jurídica de derecho público interno, autonomía, técnica administrativa y económica, que tiene como objetivo la obtención, almacenamiento, registro, procesamiento, administración y difusión eficiente de la información geocientífica y aquella relacionada a la geología básica, los recursos del subsuelo, los riesgos geológicos y el geoambiente. Asimismo, tiene como objetivo conducir el Procedimiento Ordinario Minero, incluyendo la recepción de petitorios, el otorgamiento de concesiones mineras y su extinción según las causales fijadas por la ley, ordenando y sistematizando la información georeferenciada mediante el Catastro Minero Nacional, así como la administración y distribución del Derecho de Vigencia y Penalidad.
 
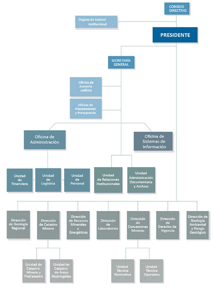
ORGANIGRAMA